На данной странице описана архитектура модуля node-manager для CloudEphemeral-узлов.
Архитектура модуля
Для упрощения схемы приняты следующие допущения:
- На схеме показано, что контейнеры разных подов взаимодействуют друг с другом напрямую. Фактически они взаимодействуют через соответствующие сервисы Kubernetes (внутренние балансировщики). Названия сервисов не указываются, если они очевидны из контекста. В остальных случаях название сервиса указано над стрелкой.
- Поды могут быть запущены в нескольких репликах, однако на схеме все поды изображены в одной реплике.
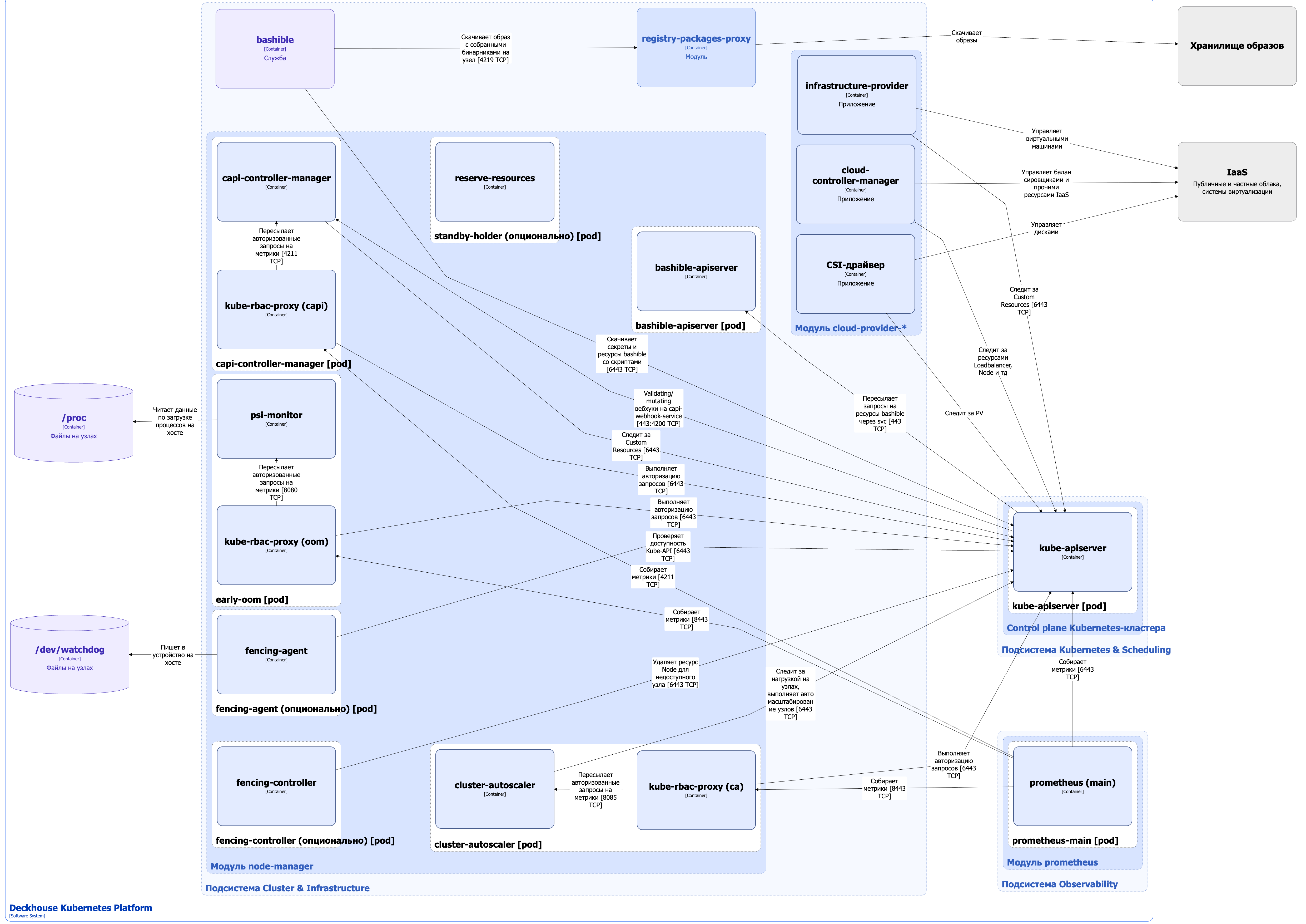
Архитектура модуля node-manager на уровне 2 модели C4 и его взаимодействия с другими компонентами Deckhouse Kubernetes Platform (DKP) изображены на следующей диаграмме:

Компоненты модуля
Bashible — это ключевой компонент подсистемы Cluster & Infrastructure, обеспечивающий работу модуля node-manager. При этом он не является компонентом модуля, поскольку работает на уровне ОС в качестве системной службы. Bashible подробно описан в соответствующем разделе документации
Модуль, управляющий CloudEphemeral-узлами, состоит из следующих компонентов:
-
Bashible-api-server — Kubernetes Extension API Server, развернутый на master-узлах. Генерирует bashible-скрипты из шаблонов, хранящихся в кастомных ресурсах. При обращении к kube-apiserver за ресурсами, содержащими бандлы bashible, kube-apiserver перенаправляет запрос в bashible-api-server и возвращает сформированный результат. Подробнее с описанием работы bashible и bashible-api-server можно ознакомиться в соответствующем разделе документации.
-
Capi-controller-manager (Deployment) — основные контроллеры из проекта Kubernetes Cluster API. Cluster API является расширением Kubernetes, которое дает возможность управлять кластерами как кастомными ресурсами внутри другого Kubernetes-кластера. Под capi-controller-manager состоит из следующих контейнеров:
- control-plane-manager — основной контейнер;
- kube-rbac-proxy — сайдкар-контейнер с авторизующим прокси на основе Kubernetes RBAC для организации защищенного доступа к метрикам контроллера.
-
Cluster-autoscaler (Deployment) — дополнительный компонент Kubernetes, который автоматически изменяет количество узлов в кластере в зависимости от нагрузки. Подробнее с автоматическим масштабированием узлов можно ознакомиться в разделе документации по управлению узлами.
Компонент включает в себя следующие контейнеры:
- cluster-autoscaler — основной контейнер;
- kube-rbac-proxy — сайдкар-контейнер с авторизующим прокси на основе Kubernetes RBAC для организации защищенного доступа к метрикам cluster-autoscaler.
-
Early-oom (DaemonSet) — на каждом узле разворачивается под, который считывает из каталога
/procметрики по загрузке ресурсов на хосте и в случае повышенной нагрузки завершает поды раньше, чем это сделает kubelet. Early-oom по умолчанию включен, но его можно отключить в настройках модуля в случае, если он создаёт проблемы для нормальной работы узлов.Включает в себя следующие контейнеры:
- psi-monitor — основной контейнер, который отслеживает метрику PSI (Pressure Stall Information), отражающую время, в течение которого процессы ожидают освобождения определённых ресурсов, таких как CPU, память или I/O;
- kube-rbac-proxy — сайдкар-контейнер с авторизующим прокси на основе Kubernetes RBAC для организации защищенного доступа к метрикам early-oom.
-
Fencing-agent (DaemonSet) — разворачивается на определенной группе узлов при включённом параметре
spec.fencingкастомного ресурса NodeGroup.После запуска агент активирует сторожевой таймер Watchdog и устанавливает специальный лейбл
node-manager.deckhouse.io/fencing-enabledна узле, где он функционирует. Агент регулярно проверяет доступность API Kubernetes. Если API доступен, агент отправляет сигнал в Watchdog, сбрасывая сторожевой таймер. Также агент отслеживает специальные лейблы обслуживания на узле и, в зависимости от их наличия, включает или отключает Watchdog.В качестве Watchdog используется модуль ядра softdog с параметрами
soft_margin=60иsoft_panic=1. Это означает, что время таймаута сторожевого таймера составляет 60 секунд. По истечении этого времени происходит kernel panic, и узел остается в этом состоянии до ручной перезагрузки.Состоит из одного контейнера:
- fencing-agent — выполняет описанные выше проверки. Сигнал в Watchdog отправляется посредством записи в файл
/dev/watchdogна хосте.
- fencing-agent — выполняет описанные выше проверки. Сигнал в Watchdog отправляется посредством записи в файл
-
Fencing-controller — контроллер, который отслеживает все узлы с установленным лейблом
node-manager.deckhouse.io/fencing-enabled.Если какой-либо из узлов недоступен более 60 секунд, контроллер удаляет с него все поды и затем удаляет сам узел.
-
Standby-holder (Deployment) — под для резервирования узлов. При включенном параметре
spec.cloudinstances.standbyкастомного ресурса NodeGroup в соответствующей группе узлов во всех зонах создаются резервные узлы.Резервный узел — это узел кластера, на котором резервируются ресурсы, доступные в любой момент для масштабирования. Наличие такого узла позволяет cluster-autoscaler не ждать инициализации узла (которая может занимать несколько минут), а сразу размещать на нем нагрузку.
Standby-holder не выполняет никакой полезной работы, а резервирует ресурсы, не позволяя cluster-autoscaler удалить временно неиспользуемый узел.
У пода standby-holder минимальный PriorityClass, и он вытесняется с узла при появлении реальной нагрузки. Подробнее о приоритизации и вытеснении подов можно почитать в документации Kubernetes.
Под содержит один контейнер reserve-resources.
Взаимодействия модуля
Модуль взаимодействует со следующими компонентами:
-
Kube-apiserver:
- получение секрета
kube-system/d8-node-manager-cloud-providerдля подключения к облаку; - работа с кастомными ресурсами Cluster API;
- работа с ресурсами Node;
- отслеживание нагрузки на узлах;
- автомасштабирование узлов;
- авторизация запросов на метрики.
- получение секрета
-
Файлы на узлах:
/proc— читает метрики PSI для OOM Kill;/dev/watchdog— отправляет сигнал в Watchdog для сброса сторожевого таймера.
Модуль взаимодействует с модулем cloud-provider через kube-apiserver, используя секрет kube-system/d8-node-manager-cloud-provider, для получения всех необходимых настроек подключения к облаку и создания CloudEphemeral-узлов. Также cloud-provider предоставляет модулю node-manager шаблоны для создания кастомных ресурсов Cluster API, специфичных для определенных провайдеров.
С модулем взаимодействуют следующие внешние для него компоненты:
-
Kube-apiserver:
- выполняет mutating- и validating-вебхуки capi-controller-manager;
- пересылает в bashible-api-server запросы на ресурсы bashible.
-
Prometheus-main — сбор метрик компонентов модуля
node-manager.
Особенности архитектуры, специфичные для CloudEphemeral-узлов
- Узлы эфемерны, автоматически создаются и удаляются модулем.
- Для взаимодействия с инфраструктурой облака необходим установленный и настроенный облачный провайдер (
cloud-provider-*на схеме). Включает также csi-driver и cloud-controller-manager. - Capi-controller-manager — компонент, обеспечивающий жизненный цикл самого кластера и его узлов. Не заказывает узлы в облаке самостоятельно, работает с кастомными ресурсами более высокого уровня, не привязанного к инфраструктуре. Генерирует инфраструктурные кастомные ресурсы, оставляя всю работу для инфраструктурного провайдера, который развертывается модулем конкретного облачного провайдера
cloud-provider. - Cluster-autoscaler — обеспечивает автомасштабирование узлов кластера.
- Поддерживается резервирование узлов.