Для управления постоянными томами хранения в Deckhouse Kubernetes Platform (DKP) используется CSI-драйвер (плагин).
Container Storage Interface (CSI) — это стандартный интерфейс, который унифицирует доступ к хранилищам и упрощает интеграцию различных систем хранения в кластеры.
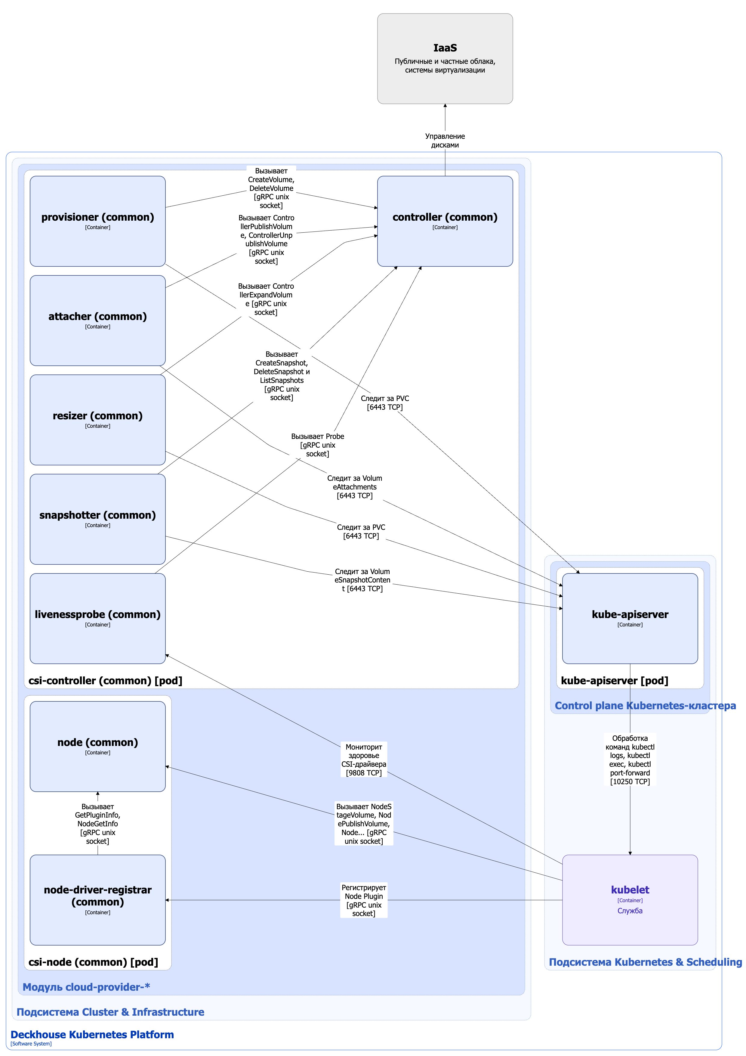
CSI-драйвер входит в состав модулей cloud-provider-* DKP. Хотя для каждого поддерживаемого облачного провайдера или системы хранения используется собственная реализация спецификации CSI, архитектура CSI-драйвера у всех реализаций одинакова. Реализации могут для некоторых модулей отличаться по составу возможностей (capabilities) и компонентов.
Далее описана типовая архитектура CSI-драйвера, используемая в DKP. Она включает все возможные компоненты и реализует всю функциональность, применяемую в модулях DKP.
Архитектура драйвера
Для упрощения схемы приняты следующие допущения:
- На схеме показано, что контейнеры разных подов взаимодействуют друг с другом напрямую. Фактически они взаимодействуют через соответствующие сервисы Kubernetes (внутренние балансировщики). Названия сервисов не указываются, если они очевидны из контекста. В остальных случаях название сервиса указано над стрелкой.
- Поды могут быть запущены в нескольких репликах, однако на схеме все поды изображены в одной реплике.
Типовая архитектура CSI-драйвера на уровне 2 модели C4 и его взаимодействия с другими компонентами DKP изображены на следующей диаграмме:

Компоненты драйвера
CSI-драйвер состоит из следующих компонентов:
-
Csi-controller (Deployment) — Controller Plugin, отвечающий за глобальные операции с томами: создание и удаление, подключение и отключение от узлов, а также управление снимками. Например, в AWS этот компонент вызывает EC2 API для создания томов EBS.
Состоит из следующих контейнеров:
-
controller — основной контейнер, реализующий функциональность CSI-драйвера (capabilities) в виде gRPC-сервисов Identity Service и Controller Service согласно спецификации CSI;
-
сайдкар-контейнеры контроллера — поддерживаемые сообществом Kubernetes внешние контроллеры (external controllers).
Они необходимы, поскольку persistent volume controller, запущенный в kube-controller-manager (компонент control plane кластера DKP), не имеет интерфейса взаимодействия с CSI-драйверами. Внешние контроллеры следят за ресурсами PersistentVolumeClaim и вызывают соответствующие функции CSI-драйвера в контейнере controller. Они также выполняют служебные функции, такие как получение информации о плагине и его capabilities или проверка состояния драйвера (liveness probe).
Внешние контроллеры взаимодействуют c контейнером controller по gRPC через Unix-сокеты.
В csi-controller входят следующие внешние контроллеры:
-
provisioner (external-provisioner) — отслеживает ресурсы PersistentVolumeClaim и вызывает RPC
CreateVolumeилиDeleteVolume. Также использует RPCValidateVolumeCapabilitiesдля проверки совместимости; -
attacher (external-attacher) — отслеживает ресурсы VolumeAttachment после того, как под запланирован на узел, а также подключает и отключает тома через RPC
ControllerPublishVolumeиControllerUnpublishVolume; -
resizer (external-resizer) — отслеживает обновления ресурсов PersistentVolumeClaim, расширяет тома с помощью RPC
ControllerExpandVolume, если пользователь запросил больше дискового пространства для PVC и драйвер поддерживает capabilityEXPAND_VOLUME; -
snapshotter (external-snapshotter) — работает совместно с модулем
snapshot-controller, следит за ресурсами VolumeSnapshotContent, а также управляет снимками томов через RPCCreateSnapshot,DeleteSnapshotиListSnapshots(если драйвер это поддерживает); -
livenessprobe — отслеживает состояние CSI-драйвера через RPC
Probeиз Identity Service и предоставляет HTTP-эндпоинт/healthz, за которым следит kubelet. При неуспешной livenessProbe kubelet перезапускает под csi-controller.
-
-
-
Csi-node (DaemonSet) — Node Plugin, работающий на всех узлах кластера и отвечающий за локальное монтирование и размонтирование томов.
Внимание. У плагина есть привилегированный доступ к файловой системе каждого узла. В Linux для этого требуется capability
CAP_SYS_ADMIN. Это необходимо для выполнения операций монтирования и работы с блочными устройствами.Состоит из следующих контейнеров:
-
node — основной контейнер, реализующий функции CSI-драйвера в виде gRPC-сервисов Identity Service и Node Service согласно спецификации CSI;
-
node-driver-registrar — сайдкар-контейнер, регистрирующий Node Plugin в kubelet. Вызывает в контейнере node RPC
GetPluginInfoиNodeGetInfo, чтобы получить информацию о плагине и узле. Взаимодействуют c контейнером node по gRPC через Unix-сокет.
-
Некоторые сайдкар-контейнеры из списка внешних контроллеров, (например, snapshotter) могут отсутствовать в Deployment определенных *cloud-provider-*, если соответствующая функциональность не поддерживается реализацией CSI-драйвера.
Взаимодействия модуля
Модуль взаимодействует со следующими компонентами:
-
Kube-apiserver — мониторинг ресурсов PersistentVolumeClaim, VolumeAttachment и VolumeSnapshotContent.
-
Облачная инфраструктура (или система виртуализации) — создание и удаление томов, подключение и отключение томов от узлов, управление снимками.
С модулем взаимодействуют следующие внешние компоненты: