Модуль ingress-nginx устанавливает и управляет Ingress NGINX Controller с помощью кастомного ресурса IngressNginxController.
Модуль может работать в режиме высокой доступности (HA) и предоставляет гибкие настройки размещения Ingress-контроллеров на узлах кластера, а также параметры работы контроллера с учетом особенностей реализации инфраструктуры.
Модуль поддерживает запуск и раздельную конфигурацию нескольких экземпляров Ingress NGINX Controller. Это позволяет, например, разделять внешние и внутренние (intranet) Ingress-ресурсы приложений.
Подробнее с настройками модуля и примерами его использования можно ознакомиться в соответствующем разделе документации.
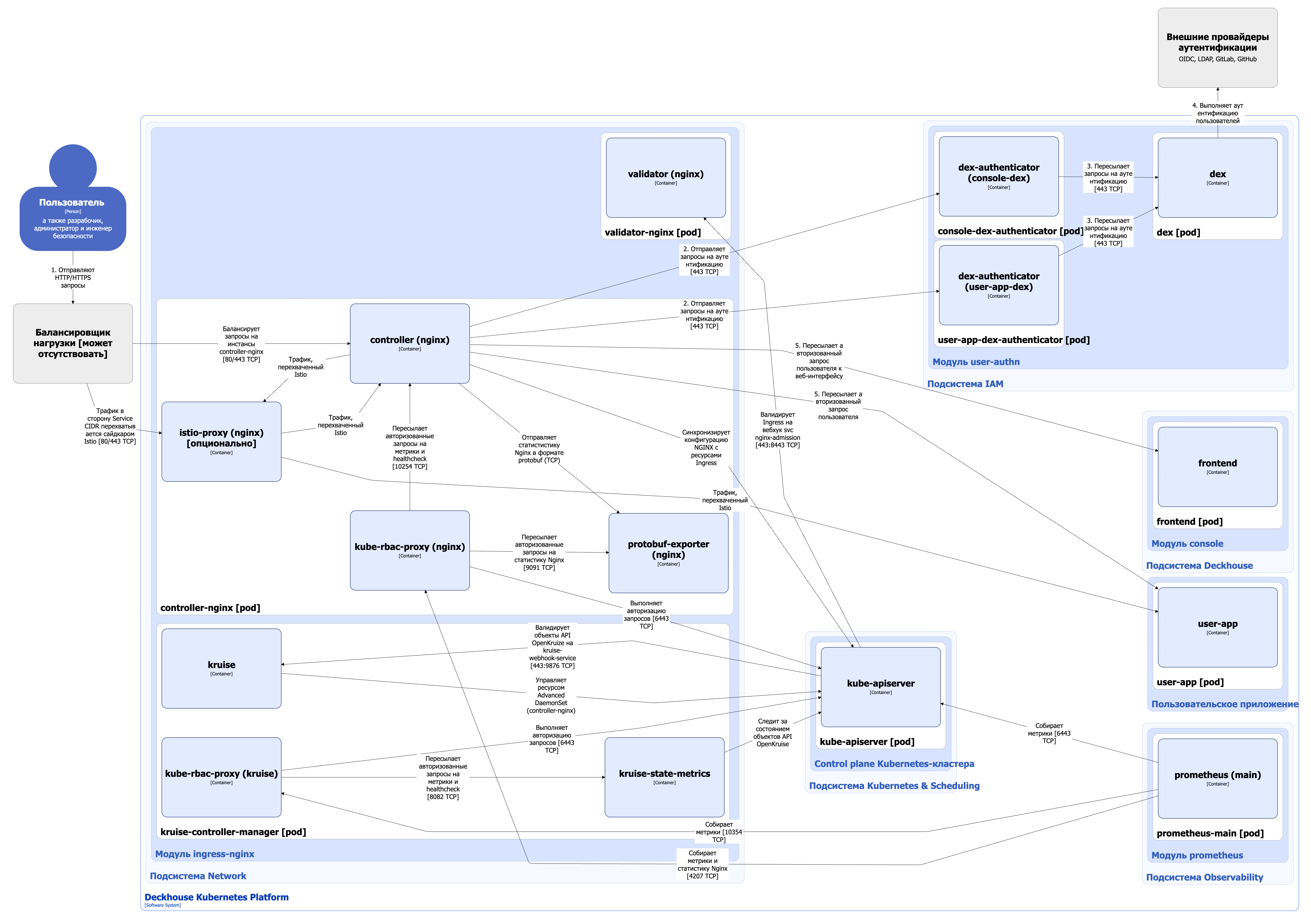
Архитектура модуля
Для упрощения схемы приняты следующие допущения:
- На схеме показано, что контейнеры разных подов взаимодействуют друг с другом напрямую. Фактически они взаимодействуют через соответствующие сервисы Kubernetes (внутренние балансировщики). Названия сервисов не указываются, если они очевидны из контекста. В остальных случаях название сервиса указано над стрелкой.
- Поды могут быть запущены в нескольких репликах, однако на схеме все поды изображены в одной реплике.
Архитектура модуля ingress-nginx на уровне 2 модели C4 и его взаимодействия с другими компонентами Deckhouse Kubernetes Platform (DKP) изображены на следующей диаграмме:

Компоненты модуля
Модуль состоит из следующих компонентов:
-
Controller-nginx (Advanced DaemonSet) — нестандартный DaemonSet с продвинутыми возможностями, управляемый kruise-controller-manager.
Состоит из следующих контейнеров:
- init — init-контейнер, настраивает файловую систему для ingress-controller;
- controller — основной контейнер IngressNGINX controller, реализующий основную логику модуля. Является Open Source-проектом;
- protobuf-exporter — сайдкар-контейнер в поде ingress-controller, принимающий статистику NGINX в виде сообщений в формате protobuf. Разбирает и агрегирует сообщения по установленным правилам, а также экспортирует метрики в формате Prometheus. Является разработкой компании «Флант»;
- kube-rbac-proxy — сайдкар-контейнер с авторизующим прокси на основе Kubernetes RBAC для организации защищенного доступа к метрикам и состоянию контроллера и
protobuf-exporter. Является Open Source-проектом; - istio-proxy — сайдкар-контейнер Istio, добавляемый в под при включенном параметре
spec.enableIstioSidecarкастомного ресурса IngressNginxController. В этом случае часть пользовательских запросов проходит через него.
-
Validator-nginx (Deployment) — состоит из одного контейнера. Validator — это Ingress NGINX Controller, запущенный в режиме валидации и обладающий ограниченным набором привилегий. Реализует вебхук-сервер, используемый для проверки Ingress-ресурсов через механику Validating Admission Controllers.
-
Kruise-controller-manager (Deployment) — контроллер, управляющий кастомным ресурсом Advanced DaemonSet. Данное расширение DaemonSet позволяет использовать продвинутые возможности при обновлении Ingress NGINX controller, отсутствующие в стандартной реализации DaemonSet-контроллера Kubernetes.
Состоит из следующих контейнеров:
- kruise — основной контейнер kruise-controller-manager;
- kruise-state-metrics — сайдкар-контейнер, отслеживающий состояние объектов API OpenKruise и предоставляющий соответствующие метрики (но не метрики работы самого kruise-controller-manager);
- kube-rbac-proxy — сайдкар-контейнер, обеспечивающий авторизованный доступа к метрикам и состоянию контроллера. Подробно описан выше.
-
Geoproxy (StatefulSet) — кеширующий прокси-сервер для Ingress-контроллера, который предоставляет быстрый доступ к базе данных GeoIP, загружаемой у провайдера MaxMind. Компонент также обеспечивает доступ к уже загруженным базам в кластерах без выхода в интернет, что повышает стабильность работы Ingress-контроллера с GeoIP-базами.
Компонент предоставляет следующие возможности:
- экономия лицензий MaxMind (загрузка баз происходит из одной точки раз в сутки);
- постоянное хранение данных (перезагрузка компонентов не приводит к повторным обращениям к серверам MaxMind);
- возможность указать своё зеркало для загрузки баз.
Состоит из следующих контейнеров:
- geoproxy — прокси-сервер. Является разработкой компании «Флант».
- kube-rbac-proxy — сайдкар-контейнер, обеспечивающий авторизованный доступ к метрикам geoproxy (сами базы GeoIP доступны без авторизации). Подробно описан выше.
Взаимодействия модуля
Модуль взаимодействует со следующими компонентами:
-
Kube-apiserver:
- синхронизация конфигурации NGINX при изменении Ingress-ресурсов;
- авторизация запросов на получение метрик, статистики и проверки состояния контроллера;
- перенаправление внешних HTTP-запросов на эндпоинт API Kubernetes.
-
Источник базы данных GeoIP (провайдер MaxMind или зеркало) — скачивает базу данных GeoIP.
-
Dex-authenticator служебных сервисов и пользовательских приложений — используется для аутентификации запросов в dex через dex-authenticator, которые выполняют функции OAuth2 Proxy.
-
Служебные сервисы DKP (
console,dashboard, Grafana и прочие) — модуль перенаправляет HTTP-запросы, прошедшие аутентификацию через Dex. -
Пользовательские сервисы, развернутые в DKP — модуль перенаправляет на них внешние HTTP-запросы. Для этого пользователь должен создать соответствующие Ingress-ресурсы, а также кастомный ресурс DexAuthenticator, если требуется аутентификация через Dex.
Для упрощения схемы на ней изображены взаимодействия ingress-controller только c одним служебным сервисом DKP — компонентом frontend модуля console и соответствующим console-dex-authenticator.
С модулем взаимодействуют следующие внешние компоненты:
- Kube-apiserver — использует validation-вебхук для проверки создаваемых или обновляемых Ingress-ресурсов.
- Prometheus-main — собирает метрики компонентов controller-nginx, kruise, geoproxy, а также статистику NGINX.
- Балансировщик нагрузки — балансировка HTTP/HTTPS-трафика между работоспособными экземплярами ingress-controller.
Способы приема трафика из внешней сети
Способы приема трафика из внешней сети подробно описаны в параметре spec.inlet кастомного ресурса IngressNginxController.
Для инлетов вида LoadBalancer, LoadBalancerWithProxyProtocol и LoadBalancerWithSSLPassthrough указанный на схеме балансировщик нагрузки автоматически предоставляется облачным провайдером (при развертывании DKP в облаке), либо может быть реализован при помощи MetalLB-контроллера (при установке на bare-metal-хостах). С настройками модуля metallb можно ознакомиться в соответствующем разделе документации.
Для инлетов вида HostPort, HostPortWithProxyProtocol, HostPortWithSSLPassthrough и HostWithFailover балансировщик нагрузки разворачивается пользователем, либо может отсутствовать. В этом случае пользователь самостоятельно настраивает бэкенды балансировщика или обеспечивает сетевую связность до ingress-controller. Точкой входа в ingress-controller в этом случае являются порты на узлах кластера, на которых запущен контроллер.
Архитектура Ingress-контроллера с инлетом HostWithFailover
При значении HostWithFailover параметра spec.inlet кастомного ресурса IngressNginxController в кластере устанавливаются два Ingress-контроллера — основной и резервный (failover), а также proxy-failover-контроллер, который координирует переключение трафика между ними.
Основной контроллер запускается в hostNetwork, в то время как failover-контроллер запускается в podNetwork. Если под основного контроллера становится недоступен на узле, proxy-failover начинает проксировать трафик в под failover-контроллера, используя PROXY PROTOCOL для сохранения информации об IP-адресе клиента.
На следующей схеме не показана архитектура основного Ingress-контроллера, а также взаимодействия модуля, поскольку они подробно описаны на схеме выше.

Компоненты failover Ingress-контроллера
-
Controller-nginx-failover (Advanced DaemonSet) — failover Ingress-контроллер, размещаемый на тех же узлах, что и основной. Состав и назначение контейнеров в поде аналогичны основному Ingress-контроллеру.
-
Proxy-failover (Advanced DaemonSet) — прокси-сервер.
Состоит из следующих контейнеров:
-
controller — сервер, который выполняет следующие функции:
- следит за работоспособностью основного Ingress-контроллера и возвращает его статус;
- следит за файлом конфигурации NGINX на узле и перезагружает контроллер при изменении конфигурации;
- запускает экземпляр NGINX, через который трафик проксируется на failover-контроллер в случае недоступности основного. Переключение трафика на failover-контроллер и обратно на основной осуществляется с помощью правил
iptables, которые настраивает контейнер iptables-loop в зависимости от доступности TCP-портов80и443основного контроллера.
Является разработкой компании «Флант»;
-
iptables-loop — сайдкар-контейнер, который обновляет на узле правила
iptables, необходимые для работы Ingress-контроллера. Является разработкой компании «Флант»; -
nginx-exporter — сайдкар-контейнер в поде ingress-controller, который подключается к NGINX по протоколу HTTP и экспортирует метрики в формате Prometheus. Является Open Source-проектом;
-
kube-rbac-proxy — сайдкар-контейнер, обеспечивающий авторизованный доступа к метрикам контроллера. Подробно описан выше.
-
-
Failover-cleaner (DaemonSet) — компонент, который разворачивается на узлах кластера, отмеченных лейблом
ingress-nginx-controller.deckhouse.io/need-hostwithfailover-cleanup=true, и выполняет очистку правилiptables. При штатной работе Ingress-контроллера компонент failover-cleaner не запущен ни на одном узле.
Взаимодействия failover Ingress-контроллера
Failover Ingress-контроллер взаимодействует со следующими компонентами:
-
Kube-apiserver:
- мониторинг ресурсов Node на предмет наличия лейбла
ingress-nginx-controller.deckhouse.io/need-hostwithfailover-cleanup=true; - авторизация запросов на получение метрик контроллера;
- перенаправление внешних HTTP-запросов на эндпоинт API Kubernetes.
- мониторинг ресурсов Node на предмет наличия лейбла
-
Источник базы данных GeoIP (провайдер MaxMind или зеркало) — скачивает базу данных GeoIP.
-
Dex-authenticator служебных сервисов и пользовательских приложений — используется для аутентификации запросов в dex через dex-authenticator, которые выполняют функции OAuth2 Proxy.
-
Служебные сервисы DKP (
console,dashboard, Grafana и прочие) — модуль перенаправляет HTTP-запросы, прошедшие аутентификацию через Dex. -
Пользовательские сервисы, развернутые в DKP — модуль перенаправляет на них внешние HTTP-запросы. Для этого пользователь должен создать соответствующие Ingress-ресурсы, а также кастомный ресурс DexAuthenticator, если требуется аутентификация через Dex.
С failover Ingress-контроллером взаимодействуют следующие внешние компоненты:
- Prometheus-main — сбор метрик контроллера.
- Балансировщик нагрузки — балансировка HTTP/HTTPS-трафика в случае, если основной Ingress-контроллер недоступен.