Модуль snapshot-controller включает поддержку снимков томов для совместимых CSI-драйверов в Deckhouse Kubernetes Platform (DKP).
Подробнее с описанием модуля можно ознакомиться в соответствующем разделе документации.
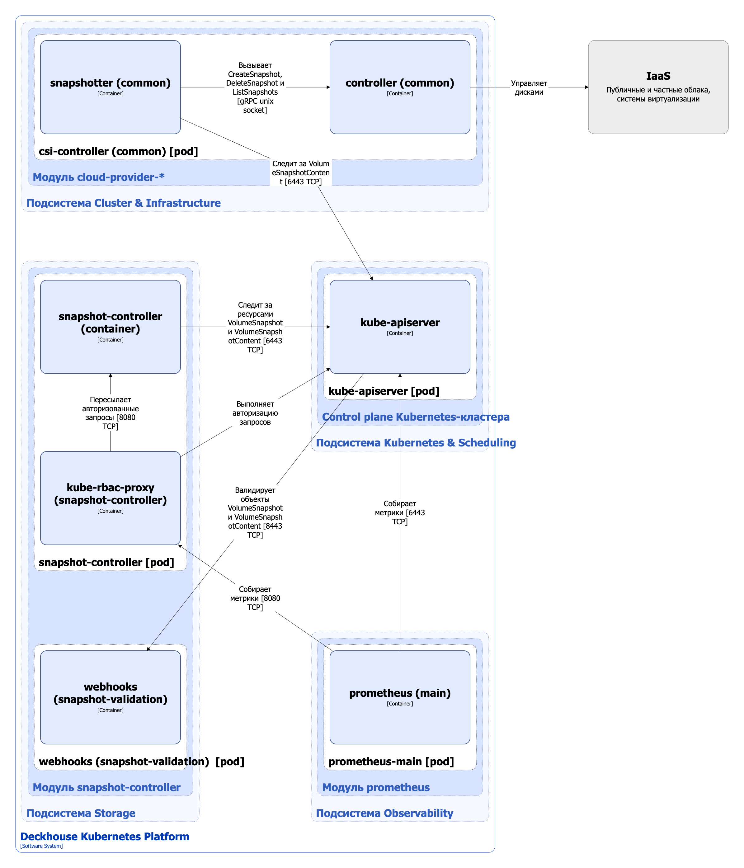
Архитектура модуля
Для упрощения схемы приняты следующие допущения:
- На схеме показано, что контейнеры разных подов взаимодействуют друг с другом напрямую. Фактически они взаимодействуют через соответствующие сервисы Kubernetes (внутренние балансировщики). Названия сервисов не указываются, если они очевидны из контекста. В остальных случаях название сервиса указано над стрелкой.
- Поды могут быть запущены в нескольких репликах, однако на схеме все поды изображены в одной реплике.
Архитектура модуля snapshot-controller на уровне 2 модели C4 и его взаимодействия с другими компонентами DKP изображены на следующей диаграмме:

Компоненты модуля
Модуль состоит из следующих компонентов:
-
Snapshot-controller — контроллер снимков, работающий совместно с сайдкар-контейнером snapshotter (external-snapshotter) пода csi-controller модуля
cloud-provider-*(при условии, что CSI-драйвер провайдера поддерживает создание снимков).Для всех установленных CSI-драйверов используется один snapshot-controller, который следит за ресурсами VolumeSnapshot и VolumeSnapshotContent. При появлении нового ресурса VolumeSnapshot контроллер создает ресурс VolumeSnapshotContent и связывает их между собой. В результате VolumeSnapshot ссылается на соответствующий VolumeSnapshotContent, а тот — на исходный VolumeSnapshot.
Создание снимка — это многоступенчатый процесс:
-
Snapshot-controller создает ресурс VolumeSnapshotContent.
-
Сайдкар snapshotter запускает создание снимка с помощью csi-controller на соответствующем узле и обновляет статус VolumeSnapshotContent (поля
snapshotHandle,creationTime,restoreSize,readyToUseиerror). -
Snapshot-controller отслеживает статус VolumeSnapshotContent и обновляет статус ресурса VolumeSnapshot до завершения двунаправленной привязки и установки поля
readyToUseв значениеtrue. При возникновении ошибки аналогичным образом обновляется полеerror.
Состоит из следующих контейнеров:
- snapshot-controller — является Open Source-проектом;
- kube-rbac-proxy — сайдкар-контейнер с авторизующим прокси на основе Kubernetes RBAC для организации защищенного доступа к метрикам контроллера. Является Open Source-проектом.
-
-
Webhooks — компонент, реализующий вебхук-сервер для валидации ресурсов VolumeSnapshot и VolumeSnapshotContent с помощью механизма Validating Admission Controllers. Состоит из одного контейнера.
Взаимодействия модуля
Модуль взаимодействует со следующими компонентами:
-
Kube-apiserver:
- мониторинг ресурсов VolumeSnapshot и VolumeSnapshotContent;
- авторизация запросов на получение метрик контроллера.
С модулем взаимодействуют следующие внешние компоненты:
- Kube-apiserver — использование вебхука валидации для проверки создаваемых ресурсов VolumeSnapshot и VolumeSnapshotContent.
- Prometheus-main — сбор метрик контроллера.